中国证券业协会的简介是怎样的?

中国证券业协会的简介是怎样的?

  中国证券业协会成立于1991年8月28日,是中国证券业的自律性组织,是依法注册的非营利性社会团体法人。 中国证券业协会是中国改革开放的产物,伴随着建设有中...

郭嘉昆简介

郭嘉昆简介

1月6日,中国外交部新任发言人郭嘉昆正式主持外交部例行记者会,成为外交部第35任发言人。(此前报道) 据介绍,郭嘉昆,男,蒙古族,1980年8月生,大学毕业,中...

国际铜期货合约简介

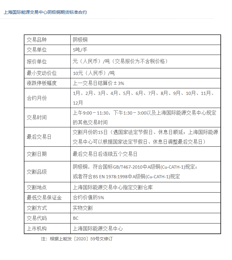
国际铜期货合约简介

铜是与我们生活关系十分密切的有色金属,自然界中的资源十分丰富,用途广泛,主要应用于电力电子、冶金、轻工等领域。国际铜的上市交易所为上海国际能源交易中心,合约文本...

橡胶接头基本知识简介

橡胶接头基本知识简介

橡胶软接头可用于地下水道,可增加其使用寿命,大大提高其性能。橡胶接头有多种规格尺寸。无橡胶软接头都可以很好的使用。橡胶是由多种材料相组合而成同一种形状通过材料调...

1